
Manus之前炒的有多火热,大家都应该听说了,但苦于使用Manus一直需要邀请码才可以, 之前一个邀请码被吵到很高, 最近Wayne给了一个Manus的邀请码, 就迫不及待的想尝试下,发现确实功能挺强大的,令人惊叹。Manus会把你给布置的任务去做好,并且能够看到做的过程以及进展程度如何, 比如爬取的网页等等, Manus是通用的AI Agent, 可以很好的分析数据报表,做市场分析, 营销策略等等, 基本上你让让做的指令都会去执行下去。比如最近就让Manus帮忙写一份DTC品牌出海的策略, 智能割草机海外市场分析以及给品牌做一个Brand Story Book等等, 感觉完成的还不错,以下是执行的过程。
比如我让Manus生成撰写一份DTC品牌独立站推广策略,分别从品牌定位、目标受众分析、推广渠道选择到不同发展阶段的策略调整,为DTC品牌提供了全面的推广指南,然后Manus根据上面的指令,开始分析拆解任务为以下几个板块
引言:DTC品牌独立站的价值与挑战
DTC品牌独立站的基础认知
DTC品牌独立站推广的战略框架
DTC品牌独立站的全渠道推广策略
DTC品牌独立站不同发展阶段的推广策略
DTC品牌独立站推广的关键成功因素
DTC品牌独立站推广工具与资源
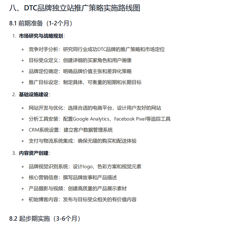
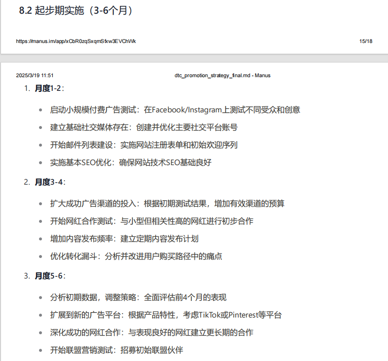
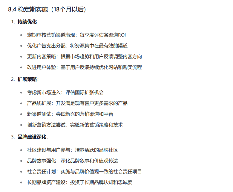
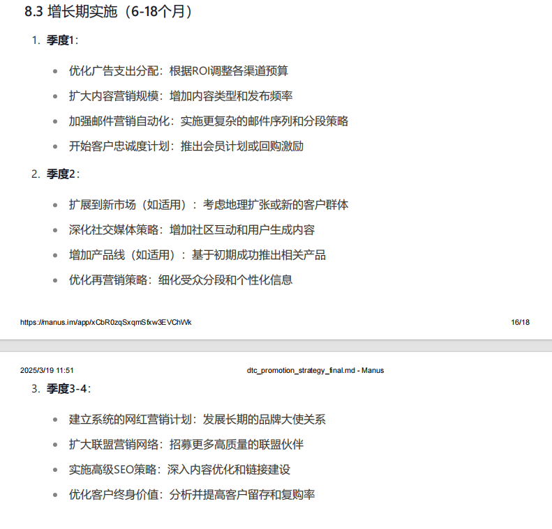
DTC品牌独立站推广策略实施路线图
结论:DTC品牌独立站推广的未来趋势
下面就是Manus在执行任务是的一个电脑画面, 可以看到从哪些网站上搜索相关的内容然后归类分类整理汇总,用了几次Manus的指令, 发现都能到出海指南博客上面去找对应的文章, 发现还是自己之前写的,内容能被AI任何也是非常开心的, 主要是这个执行的过程就很让人感受到强大, Manus AI是如何执行指令并完成任务的。
在左下角可以看到Manus完成的进度, 可以很直观的看到Manus执行的任务到了哪个阶段,大概是差不多等了有5-10分钟左右,一份DTC品牌出海的PDF文档就给整理好了,发现还确实比较详细,下面的视频可以看看Manus的工作过程

下面摘选了Manus生成的部分数据报告,如果需要完整版的PDF,可以联系,从逻辑跟框架上来看,已经非常详细跟不错了,也可以在文档当中生成一些图标,配图,从而是文档阅读起来更方便
一、引言:DTC品牌独立站的价值与挑战
在全球电商格局不断变化的今天,Direct-to-Consumer(DTC,直接面向消费者)模式已经成为众多品
牌的战略选择。DTC品牌通过建立独立站,绕过传统的中间商和平台,直接与消费者建立联系,不仅能
够获取更高的利润空间,还能完全掌控品牌形象、用户体验和客户数据。然而,独立站的推广与运营
也面临着巨大的挑战,尤其是在获客成本不断攀升、用户注意力日益分散的环境下。
本文将系统性地探讨DTC品牌独立站的推广策略,从品牌定位、目标受众分析、推广渠道选择到不同发
展阶段的策略调整,为DTC品牌提供全面的推广指南。
二、DTC品牌独立站的基础认知
2.1 DTC模式的核心价值
DTC模式的核心在于品牌与消费者之间建立直接的联系,消除中间环节,从而实现以下价值:
1. 提高利润率:减少中间商环节,降低渠道成本,提高产品利润空间。
2. 掌握用户数据:直接获取和拥有第一手用户数据,深入了解消费者行为和偏好。
3. 控制品牌体验:从产品展示到购买流程,全方位掌控用户体验。
4. 灵活的营销策略:能够快速调整产品策略和营销方案,响应市场变化。
5. 建立品牌忠诚度:通过直接沟通和个性化服务,培养长期的品牌忠诚度。
2.2 适合发展DTC独立站的产品类型
并非所有产品都适合采用DTC模式,以下类型的产品更适合发展独立站:
1. 高客单价产品:几百、几千美金单价的产品,很难引发用户冲动消费,更需要打造品牌形象,并
反复触达、说服用户。
2. 具备供应链、研发优势的产品:如智能硬件、Ebike、3D打印机等,这样的企业利润空间足以支撑
独立站运营与营销推广。
3. 创意、定制类产品:如加工艺品、定制家居等,这样的产品需要在独立站进行详细的素材展示,
并与用户进行密切互动。
4. SKU多、可选项多的产品:比如有十几种颜色、花纹的服装、鞋帽,需要在独立站营造出”逛商
城”的感觉。
5. 有一定出海经验的品牌:实践证明,有一段时间的亚马逊经验,或给海外渠道供过货的企业,由
于独立站需要自己搞定获客、跨国物流、客服等环节,如果团队缺乏海外卖货经验,甚至连产品
都没经过海外市场的检验,那么做独立站的不确定因素,一定比入驻亚马逊等平台高得多。
三、DTC品牌独立站推广的战略框架
3.1 品牌定位与差异化策略
成功的DTC品牌推广始于清晰的品牌定位和鲜明的差异化策略:
1. 明确品牌价值主张:确定品牌核心价值和独特卖点,回答”为什么消费者应该选择你而不是竞争对
手”的问题。
2. 建立情感连接:超越产品功能,与目标受众建立情感共鸣,塑造品牌个性。
3. 视觉识别系统:设计独特的品牌标识、色彩系统和视觉语言,提高品牌识别度。
4. 内容差异化:通过原创内容、专业知识分享或独特的品牌故事,区别于竞争对手。
5. 用户体验差异化:从网站设计、购物流程到售后服务,打造卓越的用户体验。
3.2 目标受众精准定位
精准的受众定位是DTC品牌推广的基础:
1. 创建详细的买家角色:包括人口统计特征、行为习惯、痛点需求和购买动机。
2. 细分市场分析:识别最有价值的细分市场,集中资源服务核心受众。
3. 竞争对手分析:了解竞争对手的目标受众和市场定位,寻找差异化机会。
4. 用户旅程映射:分析目标受众从认知到购买的完整路径,优化每个触点。
5. 持续数据收集与分析:利用网站分析、社交媒体洞察和市场调研,不断优化受众定位。
3.3 健康的独立站流量结构
一个健康的独立站流量结构应该是多元化的,不过度依赖单一渠道:
1. 直接流量:来自用户收藏夹、历史记录,以及通过搜索直达主页的免费流量,健康的独立站这部
分应占35%-40%。
2. 付费广告流量:包括社交媒体广告、搜索引擎广告等,比例应控制在10%-20%之间。
3. 关联流量:来自网红、媒体、联盟伙伴的引荐流量,应达到5%-10%。
4. 自然搜索流量:通过SEO获得的免费流量,是长期稳定的流量来源。
2/185. 社交媒体流量:来自品牌社交媒体账号的自然流量。
目前整体来看,功能还是非常强大的, 可以帮助很好的提高效率, 做一个很好的助手. 可以帮你做数据报表的分析, 营销策略,市场分析,选品等很多维度的工作。
最高$200优惠亚马逊独立站TK营销工具,全网最低价
1.卖家精灵折扣码:
从亚马逊选品、选词到运营推广全场景,基于大数据和AI技术,提供一站式选品、市场分析、关键词优化、竞品调研、产品监控等功能,助你发掘蓝海市场,打造爆款产品
折扣码 WNX72:单人版(1个账号)原价72折,2688立减760,优惠价1928
折扣码 WNX78:标准版及以上(1个主账号+3个子账号)原价78折,4416立减971,优惠价3445
官方购买网址:https://www.sellersprite.com/cn/price
2. SIF关键词 88折(折扣码:nanxi)
最精准的亚马逊销量数据来啦!滚动月统计、小时级更新频率的子体销量数据,一键透视竞品销量
官方购买网址:https://www.sif.com/?utm=nanxi
3. Fastmoss折扣码:
全球市场占有率 No.1TikTok数据分析平台
折扣码:CH1990(9折)
官方购买网址:https://www.fastmoss.com/zh


