
在跨境电商领域,精准的市场调研直接决定选品成败。刚入行的时候常听到一句话:三分运营,七分选品。如何选到合适的产品离不开对市场的了解。之前的市场分析费时费力可能得出的结论还不够准确,随着近两年AI的爆火,给我们带来了非常大的改变,本文将分享如何通过卖家精灵与AI工具的协同作战,实现从数据采集到决策建议的自动化闭环。
一、双剑合璧:工具定位与优势解析
先来介绍一下我们要用到的工具。
1.卖家精灵
相信90%以上的跨境电商卖家都知道的一个工具,从小白到资深运营都在用。卖家精灵几乎覆盖了我们要进行市场调研的全部数据,其中比较出彩的:亚马逊关键词分析(搜索量/竞争度/长尾词挖掘)、竞品数据追踪(销量波动/Review分析/keepa曲线)、类目竞争度评估(供需比/垄断系数)
2.AI工具
比如最近爆火的明星产品deepseek,在互动上面可以结合网络数据进行“思考”,帮助很多人实现了效率提升。AI的优势是可以快速提取评论并分析客户需求、自动生成趋势图表、基于历史数据做出未来预判。
二、工具实操分享
1.关键词调研

Step 1:精准定位数据源:通过竞对反查关键词
在卖家精灵——工具——拓展流量词中,输入20个竞对ASIN,进行流量词反查。
导出下载关键词表格并上传到AI对话。
Step 2:提问AI,话术:请将以下亚马逊关键词数据按竞争度(点击集中度<30%)、商业价值(搜索量>5000)筛选,并标注有品牌备案保护的关键词。如图
接下来我们便得到了AI的思考过程及分析结果,可以按照我们的要求和期望,快速选择适合冲击的关键词。
1.竞品跟踪
Step 1:下载竞对keepa数据,路径:点开亚马逊前台该链接商品详情页——打开卖家精灵插件,选择“keepa插件替代”——选择导出,如图。
Step 2:将表格上传到AI工具当中,话术:请根据以上表格,分析排名上升幅度较大的时间以及该时间段附近是否有价格、活动、评分等变化。
Step 3:几秒的时间得到了重点时间节点,我们就可以着重分析排名波动较大的时间节点,看看竞对是有用了什么办法进行的产品推广,比我们自己从头到尾看下去一个表格快了好多,以往分析一个竞对的时间现在可以分析五六个完全没问题。
1.评论分析
Step 1:在插件中下载评论(要登陆亚马逊买家账号,有手机号或邮箱即可注册),如图。
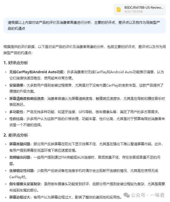
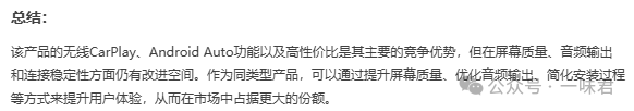
Step 2:将评论内容丢到AI里,话术:请根据以上内容对该产品的评价及消费者画像进行分析,主要的好评点、差评点以及我作为同类型产品的机遇点。
Step 3:根据以上分析,相信大家对于竞对的评价就能做到非常快的了解了,除此之外,同类型产品的机遇点也非常值得我们借鉴学习。
三、总结
当卖家精灵的精准数据遇见AI的智能分析,市场调研已从”体力活”升级为”脑力战”。建议在数据迭代中持续优化工作方式。未来属于会用工具放大商业智慧的卖家

