
今天,我将从初阶卖家的特征与痛点入手,探讨如何高效理解并影响消费者,以及如何在不同阶段规划卖家的成长目标,帮助大家在亚马逊平台上顺利开启并持续发展。
NEWS 初阶卖家特征及痛点
首先,我们通过下面列举初阶卖家的几个特征,来判断是否符合您目前的现状:
1 亚马逊运营经验少,重视快速出单
特点:初阶卖家通常没有太多的运营经验,目标明确:快速出单,尽量提高销售业绩,因此,他们对如何通过广告来实现快速的流量和转化非常关注。
2 团队规模较小,主要依赖小团队(如10人以下)
特点:初阶卖家的运营团队规模通常较小,这使得他们能够更加灵活,但也意味着每个团队成员的任务负担较重。
3 预算保守,重视投入产出比
特点:初阶卖家会非常关注广告的投入产出比(ROI),通常会先进行商品推广广告的试探性投入,避免过多风险。
4 尝试使用品牌相关工具,但投入较保守
特点:有些初阶卖家已经注册了品牌,并开始使用亚马逊提供的一些品牌工具(如品牌推广广告),但他们对这些工具的投资比较保守。
5 对广告内容学习有明确需求
特点:初阶卖家通常关注商品推广广告的关键词投放技巧,特别是如何快速推新品,如何优化广告内容。
6 品牌建设投入较少
特点:尽管有品牌注册,但初阶卖家往往不急于投入过多资源进行品牌建设,而是更关注产品本身的销售表现。
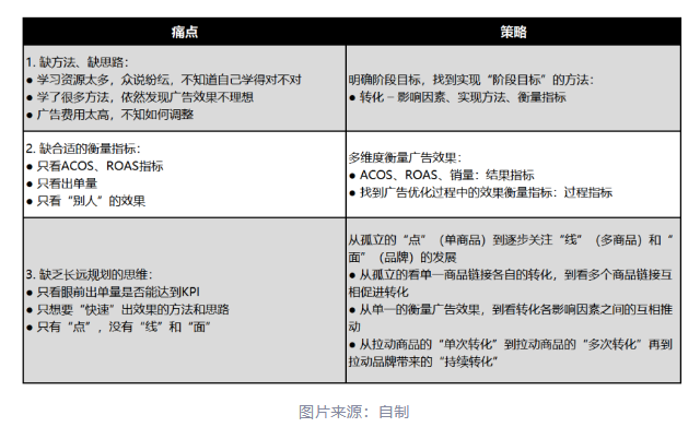
初阶卖家的痛点
下面这些是否也是您的痛点?该如何解决?

理解并高效影响消费者
在亚马逊平台上,成功的关键在于准确把握消费者的需求并有效影响他们的购买决策。
我们可以通过下图理解消费者的购物旅程:

购物旅程的起点是“触达”,我们在哪些地方可以对消费者产生有效触达呢?

各种广告产品提供了多种主动触达消费者的机会,提升曝光度、点击率和转化率。
然而“触达”并不总是从“搜索”或“广告”带来的;
广告位、商品详情页、品牌旗舰店、帖子、结算页面等都是产生触达的地方;广告、创意素材是触达的内容。

大家可以选择1个感兴趣的品牌,代入消费者的视角,回到亚马逊站内,看看你是如何从搜索开始,历经上述几个阶段,接触到该品牌的创意素材并受到影响的。
下面为大家总结了高效影响消费者的思路:
1. 建立高效的重复触达:推测消费者可能经过的购物旅程,引导他们在品牌或店铺的范围内流转。
引导消费者:发现广告推广的商品 → 发现品牌下的更多商品 → 产生更多的购买转化 (提升品牌总体销量)
图片来源:亚马逊广告
举例:设计出消费者可能会走的购物旅程,将主推的商品A\B\C互相串联,形成重复触达
(1)商品A的广告以商品推广广告露出在搜索结果页面 → 商品A详情页 :
① 详情页的内容符合消费者对商品A的需求
② A+对比表格跳转到商品B详情页 → 商品C以展示型推广广告露出 → 商品C详情页
③ 详情页展示型推广广告位上出现商品C的露出 → 商品C详情页
(2)商品B……
(3)商品C……
图片来源:亚马逊广告
2. 建立高效的重复触达:用满足消费者需求的创意素材(图片、文案、视频)来引导消费者的购物旅程
创意素材的作用:
(1)吸引注意力,在消费者接受到的“海量”触达中脱颖而出 → 促进“发现”
(2)商品的图片、视频、文案,能高效帮助消费者发现符合需求的信息 → 加速“探索和比较”→ 加速“购买”
(3)多个商品的创意素材呈现统一的调性、强化共通的核心卖点 → 留下对品牌或店铺的印象,促进转化
图片来源:亚马逊广告
有效的触达能借助创意素材思路清晰,在“视觉”和“内容”上高效表达消费者想看到的核心卖点。
图片来源:亚马逊广告
3. 逐渐累积对品牌或店铺的印象,增加额外转化:
基于商品的“单次购买”→基于商品的“多次购买”→基于品牌的“持续购买”
(1)单次购买(“点”):购买单个商品,购买完即忘掉,下一次的搜索又需要重新累积印象
(2)多次购买(“线”):通过多次购买同一款商品或多款商品,逐渐累积对品牌或店铺的印象,增加主动搜索的意愿
(3)基于品牌的持续购买(“面”):对品牌或店铺有了一定的信任基础和印象,主动搜索品牌的意愿更强,带来更多转化机会
图片来源:亚马逊广告
NEWS
初阶卖家三大成长阶段
图片来源:亚马逊广告
以上的桑哥阶段可以总结为:
& 求得生存(“点”)
& 持续增长(“线”)
& 品牌赋能(“面”)
您认为自己处于什么阶段?
1 阶段一:求得生存
(通过单一或少数商品的成功获得销量,站稳脚跟)
1 打下品牌基础
& 培养正确的品牌建设思维(“轻量化品牌建设”),了解可以使用的品牌工具或资源
& 品牌核心资产开发(品牌策略、品牌名称、品牌徽标、品牌口号)
2 基于主力ASIN为消费者提供更好的购物体验
& 为主力ASIN建立高质量Listing,提高ASIN转化率
& 仓储和物流;赢得Buy box;星级和评论
2
阶段二:持续增长(通过多个商品的持续成功,
累积更多销量并逐步建立品牌化体验)
1 从单一商品转向多商品的持续成功
& 复制单一商品的成功经验到多个商品运营上(包括:高质量Listing、仓储物流、星级评论等)
2 统一消费者在广告、商品详情页、品牌旗舰店上的品牌体验
& 运用多广告产品,创造更多让消费者发现品牌或更多商品的机会
& 在广告、商品详情页、品牌旗舰店上,让消费者在了解更多商品自己的卖点基础上,强化认知到多个商品的共同卖点,形成对品牌策略的初步认知
我们一起来看看下面这个案例:协同“广告”+“商品详情页”+“品牌旗舰店”强化卖点,统一购物体验
图片来源:亚马逊广告
广告中凸显该电炉可制作多款不同的披萨。
商品详情页中匹配广告推广,在图片,五点描述,正文中均展示可制作多款披萨这一广告中突出强调的卖点。
品牌旗舰店中展示了品牌旗下多款不同商品,在展示电炉这部分,画面中同样加入了披萨作为主要展示元素。
3 阶段三:品牌赋能(从品牌的角度统一规划商品的运营,为品牌带来长期效益)
1 从品牌的角度统一规划多个商品的运营
& 主动从品牌的角度思考,选择合适的(多个)商品进行推广(vs. 阶段一直接从单个商品出发的策略)
& 在广告、商品详情页、品牌旗舰店、帖子等地方,通过创意素材(文案、图片、视频)更加突出一致的品牌体验
2 以长期效益为目标,设计高效触达体验
& 创造更多持续复购场景
& 创造单次购买旅程中的更多销量 (如,更多商品种类;更多商品件数等)
& 挖掘更多的品牌新客
无论是初阶卖家还是已经有所成就的卖家,都需要保持学习和创新,不断提升运营效率,才能在全球电商市场中立足。
希望这篇文章能为各位亚马逊卖家提供一些启发,助力大家在竞争中脱颖而出,取得成功

