
在跨境电商市场中,抢占新流量就意味着抢占先机。大卖家们深知这一点,因此始终在追寻能够解锁新流量的途径。而最近,亚马逊上火爆的小绿标正迅速引发卖家们的高度关注。这个标志不仅仅是一种认证,更是新流量的源泉,卖家们纷纷将其视为在激烈市场中脱颖而出的关键突破口。

无论是搜索推荐、购物车展示等核心位置,还是首页焦点位置、产品详情页底部的“考虑类似商品”推荐区,以及追踪最新购物趋势的榜单,这些黄金曝光位无一例外地被带有小绿标的特色商品占据。
甚至不少卖家凭借这一独特优势,在重大促销活动期间精准锁定目标客户群体,从而在海量竞争中脱颖而出。
据调查,亚马逊Top100中国跨境电商品牌中,近30%的品牌至少有一款产品获得了亚马逊的“绿标”,对比2022年,2023年获得CPF认证的产品增长了157%。
亚马逊平台对“小绿标”产品的支持力度也在持续加大
- 气候承诺友好认证计划从最初的5个站点扩展至13个。
- 气候绿标产品会获得平台10%—30%的免费流量扶持。
- 气候绿标产品的流量入口增加19个,包括产品关键词区域、Best Seller气候承诺友好商品排行榜、气候承诺友好关联商品区域等,大幅提高产品的曝光量和搜索权重。
从长远来看,小绿标不仅仅是卖家的一个流量密码,更是提升品牌形象、促进品牌可持续发展的重要推力,这也是越来越多的卖家迈入CPF认证的重要原因。
目前,在亚马逊官网的气候承诺友好认证专区,已涵盖多达57种认证途径。卖家只需满足其中任意一种条件,即可为产品添加气候绿标,轻松提升产品的市场竞争力!
目前市面上比较常见的认证包括CF、CP、GRS、FSC、OEKO、ISCC、RCS、TCO、OCS这9种,几乎涵盖了所有类型的产品,满足各类企业的多样化需求
安全拿标 避坑指南
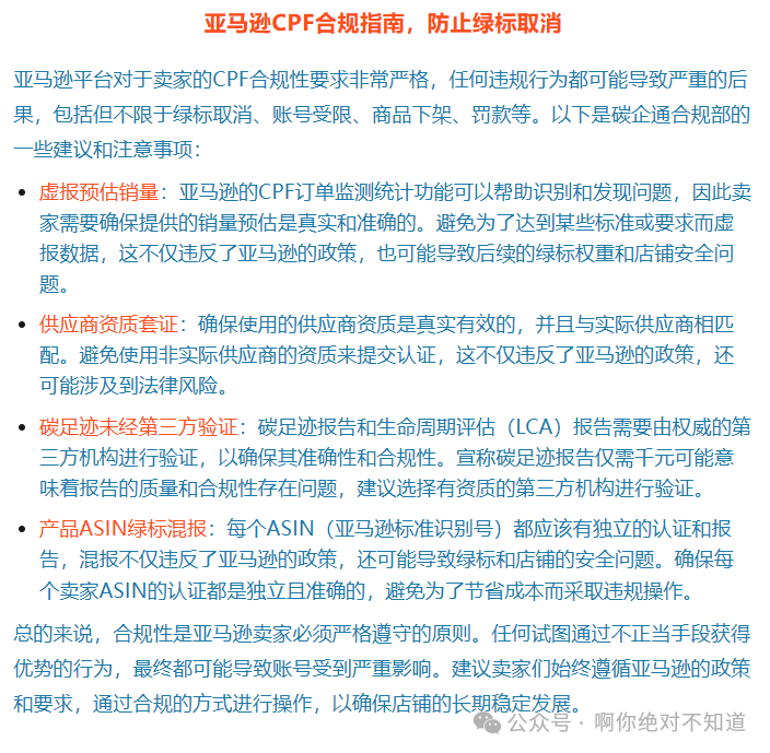
1、选择合适认证路径,避免碳中和声明失真
部分不专业的服务商为了快速获取认证,可能建议卖家选择不符合实际情况的碳中和声明路径。一旦遭到第三方审核或平台复查,卖家可能面临认证被撤销、甚至引发账户处罚等连锁问题。
2、坚持数据真实性,拒绝虚报销量
亚马逊本月上线的实时数据流量监控功能,可以为“小绿标”产品提供了精准的流量和转化分析,但是卖家一定要坚持数据真实透明!
一些不良服务商可能通过虚报销量或夸大数据的手段,试图“包装”产品以满足认证条件。这种情况一旦被亚马逊的数据监控系统识别,也可能导致严重后果。
3、防止混报碳足迹,确保产品认证合规
碳足迹数据是气候绿标认证的重要依据。一些缺乏专业资质的服务商,可能提供未经验证或虚构的碳足迹报告,甚至将其他产品的碳排放数据套用到卖家的产品中。这样的操作不仅会让认证的合规性大打折扣,还可能给卖家带来法律和信誉风险。
4、安全拿标的关键指南
- 全面了解自己产品特点和碳排放属性;
- 选择以前长期合作的服务商;
- 重点考察服务商是否具备专业的碳足迹核算能力;
- 清晰了解所选服务商的数据处理方式,并要求对流量优化或销量提升等服务的真实性和合规性进行说明。
- 索要证书和报告,可以要求服务商其提供相关资质证明。
- 核实收费是否和申报数量一致。

