
今年,中国品牌出海的浪潮比以往任何时候都更汹涌。
从运动健身到日化美妆,一批中国国货品牌正以惊人的速度闯入全球消费者的视野。
国产运动器械品牌佑美(Umay)在淘宝出海签约短短半年,GMV就突破1200万;生活日化品牌植护依托TikTok Shop的内容爆发力,在东南亚市场仅用半年就实现十倍增长,从月销百万跃升至近千万。与此同时,儒意、酵色、橘朵等20余家头部国货美妆品牌集体入驻速卖通,海外销售额同比翻倍增长。
这些出海捷报的背后,既是中国品牌产品力与运营力的集中爆发,也是中国跨境电商平台驱动的结果。可以说,今年已成为国内跨境电商平台发力最狠、决心最大,推动本土品牌走向全球的加速年。
一场围绕中国品牌全球化的平台竞赛已经全面打响。
一方面,各平台相继推出或者升级了品牌出海扶持计划,为品牌出海提供资源、流量和政策支持;另一方面,海外仓、物流、支付等跨境基础设施建设也在加速完善,为品牌走出去铺平道路。

01 品牌出海扶持计划升级
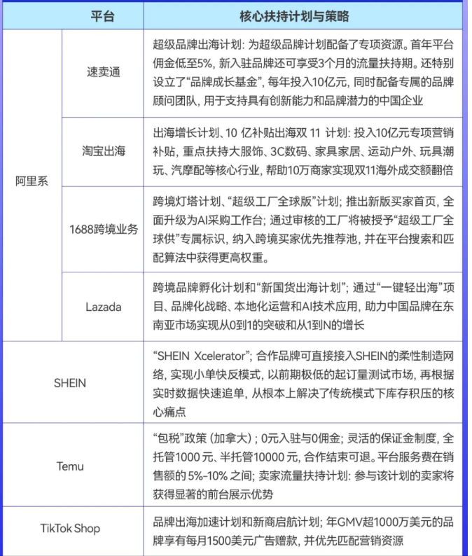
从早期淘宝出海、1688跨境业务拓展,到与Lazada在东南亚市场的深度联动,再到速卖通“超级品牌出海计划”,阿里一直在升级其品牌出海策略。
淘宝出海自2024年推出“一键签约”出海计划以来,已有超过百万商家加入,签约商家GMV增速达整体海外大盘的三倍。可以明确看到,淘宝出海业务正在进入加速阶段。
9月22日,淘宝出海宣布今年双11首次在包括港澳台地区、马来西亚、澳大利亚等全球20个国家和地区同步启动,并推出中文、英文、马来语、泰语、俄语五种语言版本,活动时间与节奏与国内主站完全一致。
Lazada在今年双11之前,已与天猫进行系统打通,为天猫品牌0门槛增加马来西亚、新加坡、泰国、越南、菲律宾5个海外市场。
1688跨境业务从原来的“超级工厂”升级为“超级工厂全球版”,“超级工厂全球版”相当于进入国际采购视野的通行证。现有“超级工厂”会员商家若符合跨境服务标准,可直接免费升级为“超级工厂全球版”。
当然,最值得关注的就是速卖通推出的“超级品牌出海计划”,其核心承诺是“一半成本,更高成交”,即用商家在亚马逊一半的成本,在重点市场实现更高的成交规模。这一举措被视为对亚马逊发起的正面挑战,争夺中高端品牌市场。
为了实现目标,速卖通在欧美、日韩、中东等重点市场建立了本地团队,为品牌提供从市场分析、产品定位到营销推广的全链路服务。
SHEIN将早期专注于扶持独立设计师的 “SHEIN X” 项目升级为“SHEIN Xcelerator” 品牌孵化与全球化扶持计划。支持范围从设计师个人扩展到新兴品牌和成熟品牌,支持维度从设计出品延伸到全链路的品牌运营,并向合作品牌开放其最宝贵的资产,按需生产的柔性供应链。
SHEIN的供应链赋能模式也正在重塑传统制造业。截至今年6月末,SHEIN的供应商赋能项目已投入资金近3亿元,在技术创新、培训支持、工厂扩建、社区公益服务等方面持续赋能供应商。
TikTok Shop于今年3月推出的“品牌出海加速计划”与“新商启航计划”,通过极具吸引力的佣金减免、广告券与返点等资金激励,以及“0粉丝带货”和全托管模式等运营创新,显著降低了出海商家的启动门槛与试错成本。
同时,平台更投入亿级资源,系统性地助力中国品牌在海外实现可持续增长,并设立了明确的增长目标:加入计划的品牌有望实现月度GMV环比50%的高速增长。
另外,京东“千帆出海计划”,核心优势在于依托京东强大的供应链体系,通过品牌分层赋能机制和“品牌出海加速器”,为入选品牌提供从市场洞察到供应链管理的全链路数字化解决方案。截至目前,该计划已成功吸引超过300个知名品牌入驻,涵盖消费电子、家居用品、时尚服饰等多个品类。
02 基础设施先行
在各大平台推出品牌扶持计划的同时,海外仓、物流等基础设施的布局也在同步加速,为品牌出海提供坚实的保障。
速卖通进一步扩大了“海外托管”服务的覆盖范围。截至目前,该服务已拓展至全球30多个重点市场,为品牌商家提供包括海外仓配、本地退换货、售后维修等一站式解决方案。数据显示,使用海外托管服务的品牌,平均物流时效提升了70%,客户满意度提高了45%。
10月24日,淘宝出海正式上线跨境家具直邮服务,首次将大件家具家装产品纳入全球化物流体系。首批服务覆盖中国香港、中国台湾、新加坡和马来西亚四大市场,最快3-5个工作日即可送达。
目前,淘宝出海已开通全球20个站点,支持直邮服务,并整合阿里国际数字商业集团的跨境物流网络,形成“既有共用、也有分建”的履约体系。
SHEIN的欧洲棋局也下得很快。除了波兰的巨型仓库,其在西班牙马德里的仓库则将南欧订单的发货时效压缩至72小时。更不用说其半托管认证仓与万邑通、西邮、递四方等物流商的合作,让SHEIN的全球仓储总面积超过了120万平方米。
围绕着两大核心计划,TikTok Shop也在物流与服务等基础设施上持续加码,为品牌商家提供包括官方仓、揽收服务在内的多样化物流解决方案,据测算可帮助商家节省高达20%的物流成本。
TEMU的野心更大,计划让未来80%的欧洲订单都通过本地仓库发货。去年12月起,德国、法国、荷兰等多个欧洲主要站点都被纳入本地仓配送范围。鹿特丹和法兰克福的仓库承担着关键角色,而4月与DHL的合作更是为其欧洲物流网络添上了重要一块拼图。
今年,京东物流在英国的表现很亮眼,迄今已租赁90万平方英尺的仓储空间。截至目前,京东物流已在全球布局超50个海外仓,服务范围覆盖19个国家,在欧美主要市场建立起“2-3日达”的时效网络。数据显示,使用京东物流海外仓服务的品牌,平均物流成本降低25%,配送时效提升60%。
03 平台搭台,品牌唱戏
过去十年,中国品牌的脚步越走越远。
在泰国和越南的美妆短视频里,花西子、完美日记成为年轻人追捧的东方审美代表;在欧美市场,Ulike凭借精准的科技创新,让中国美容仪器走进了数百万海外家庭。从佑美跑步机到植护纸巾,再到酵色口红,无数国货品牌正以新渠道、新内容和新故事重塑出海的方式。
在中国国货品牌出海的浪潮中,中国跨境电商平台已不再是“卖货的中介”,而是这场时代戏剧的“舞台导演”。
它们在全球搭起一座又一座通往消费者的桥梁。开辟新市场,让品牌第一次被海外用户看见;在基础设施上筑底,从物流、支付到内容营销,为品牌提供完整的“出海工具箱”;在数据和算法层面深耕,把复杂的全球市场拆解成一条条可执行的增长路径。
正是这些平台的集体发力,让无数原本被埋在产业带里的企业,有了登上全球舞台的机会。那些曾经只擅长制造的工厂,开始尝试品牌化、数字化、内容化,那些原本只在国内平台做品牌推广的团队,如今在TikTok、速卖通、Temu上同时亮相,品牌影响力跨越语言与时区传播。
平台降低了出海的门槛,也放大了品牌的雄心。
如果说过去的“中国制造”是一条看不见品牌名的流水线,那么如今,它正变成一条闪烁着无数名字的“品牌航道”。
每一个航行者,都在用自己的方式重新定义中国品牌的世界印象。更重要的是,这股浪潮正在形成集体势能。
当越来越多本土品牌走出国门,不同品类、不同产业带之间开始互相赋能,运动品牌与时尚品牌联名,美妆品牌与科技硬件共创内容,家电品牌和家居品牌一起输出中国式生活方式。
这,就是属于中国国货品牌的“全球原点时刻”,一场产业级的集体远征。风正起,潮已来,在这场全球大潮中,主角正是中国品牌。








