
众所周知,亚马逊出来了COSMO算法,增加了Ai服务RUFUS,这些对于我们来说意味着什么,我们该如何解读和应对呢。
首先我们要了解一下COSMO算法,可能很多大佬已经分享了COSMO算法的详细解读,那我们如何掌握精髓呢?
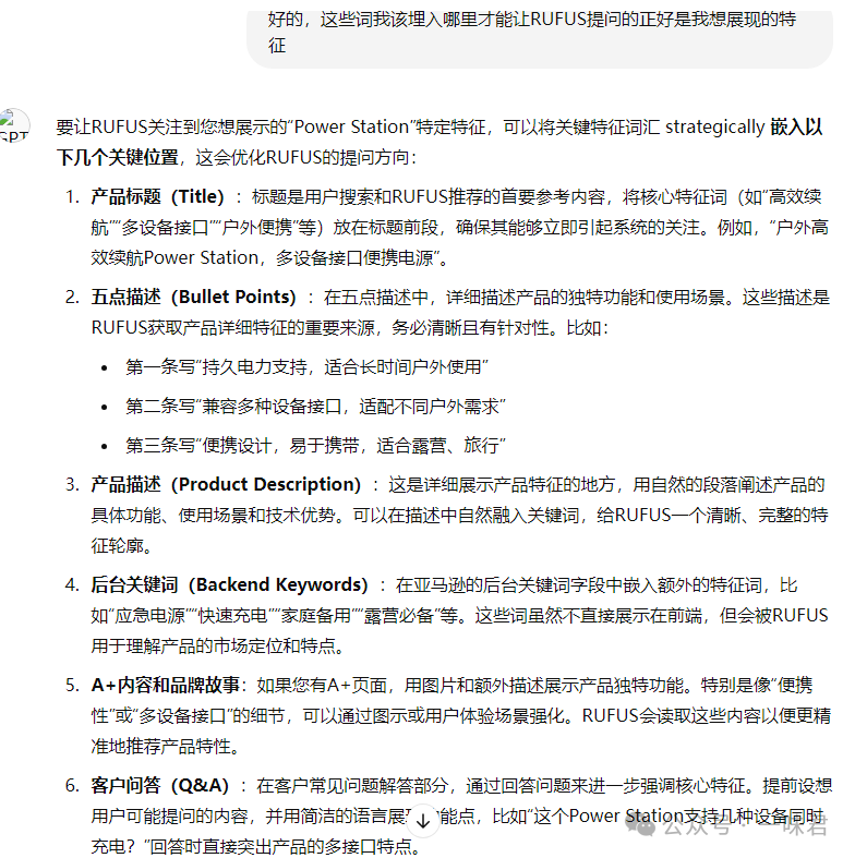
作为AI时代下的我们,特别是做电商的,少不了AI,我们去问问GPT吧:
我已经查看了你上传的PDF文件《COSMO算法的认知与应用》。基于文件中的内容,以下是对COSMO算法的简要分析和总结:
COSMO算法的核心:
COSMO算法是一种用于提升亚马逊产品搜索排名的新型SEO工具,核心目的是通过优化产品在搜索引擎中的可见性,增加自然流量并提升转化率。该算法侧重于以下几个方面:
1.关键词优化:COSMO算法注重对关键词的深度挖掘和分析,通过数据驱动的方式确定最具潜力的关键词。这些关键词不仅考虑到搜索量,还结合竞争度、转化率等因素,从而帮助卖家选择最能提升产品曝光和销售的关键词。
2.用户行为分析:通过对用户搜索和点击行为的分析,COSMO算法能够识别出哪些因素会对转化率产生正面影响。文件提到COSMO能够追踪用户的搜索路径,判断哪些关键词更容易促成购买,从而不断优化产品的展示。
3.竞争对手分析:COSMO算法还有一个显著的特点是能够分析竞争对手的表现,包括关键词使用情况、产品页面优化以及用户反馈等,帮助卖家制定针对性的SEO策略,以在激烈的市场竞争中占据优势。
4.数据驱动的决策:COSMO依赖大数据技术,通过对大量市场数据的实时分析,持续优化算法的推荐结果。文件中提到,COSMO使用机器学习技术不断调整策略,以适应市场的变化,从而保持产品在搜索排名中的领先地位。
结论:COSMO算法为亚马逊卖家提供了一个强大的SEO优化工具,通过智能的关键词优化、用户行为分析和竞争对手分析,帮助卖家提升产品的搜索排名和转化率。其数据驱动的决策方式能够有效应对不断变化的市场需求,确保产品在搜索引擎中的最佳表现。
继续提问:
作为亚马逊美国站点的卖家,面对COSMO算法带来的优化变化,你可以从以下几个方面进行调整和优化,以最大限度地利用这个SEO工具,同时挖掘精准的关键词覆盖你的产品特性:
关键词策略优化:
关键词优化始终是亚马逊SEO中的核心部分。通过COSMO算法,你可以深入挖掘用户搜索的趋势和关键词表现。为了确保你的产品能充分覆盖其特性,建议采取以下方法:
1. 利用数据工具:可以使用COSMO内置的数据分析工具,结合Google Keyword Planner、Helium 10或Jungle Scout等第三方工具,研究目标受众最常搜索的词语。这些工具可以帮助你识别高搜索量、低竞争度的关键词,从而精准匹配用户搜索意图。
2. 关注长尾关键词:长尾关键词通常更加具体,竞争相对较少,也更符合用户的搜索意图。例如,如果你卖的是“智能家居设备”,可以选择类似“适合Alexa的智能家居灯具”这样的长尾关键词。这类词语可以帮助你精准覆盖到有购买意图的用户。
3. 精准匹配属性关键词:分析你产品的核心功能、材质、使用场景等特性,并将这些特性直接转化为关键词。例如,假如你销售的是一款环保材质的水壶,你可以使用关键词如“BPA-free water bottle”(不含BPA水壶)、“eco-friendly water bottle”(环保水壶)等,来覆盖用户对材料和环保特性的需求。
数据驱动的用户行为分析:
COSMO算法能够帮助你跟踪用户在搜索和购买过程中的行为。作为卖家,你可以利用这些数据来调整关键词策略和产品页面的优化。
1.优化产品页面内容:通过分析哪些页面访问量高、转化率好,你可以找到表现最佳的产品页面设计模式(如图片布局、描述细节、标题结构等),并将这些成功元素应用于其他产品。
2.监控用户评价和反馈:深入研究客户评论,尤其是他们提到的产品功能、使用体验。通过分析这些反馈,提炼出能打动用户的词汇,并将其纳入产品标题、描述和后台关键词中。这不仅能提高产品的相关性,还能增加用户信任感。
3.竞争对手分析:COSMO算法能够分析竞争对手的SEO策略,提供有价值的数据来帮助你识别竞争对手的弱点与优势。你可以采取以下应对措施:
4.分析高排名竞争对手的关键词:通过COSMO或其他工具,研究排名靠前的竞争对手所使用的关键词,找到他们漏掉的关键词或市场空白,并结合你产品的优势进行优化。
5.利用差异化策略:如果你发现某些关键词竞争非常激烈,试着从产品的独特功能或受众细分入手,使用与主流不同的关键词策略。例如,如果多数竞争对手使用“智能家居设备”作为核心关键词,你可以转向“家庭安全自动化”或“家庭节能设备”等细分领域关键词。
持续跟进算法和市场变化:
COSMO作为一种新型SEO工具,具备持续学习和优化的能力。为了在这种快速变化的环境中保持竞争力,建议定期跟踪市场和算法的变化,调整自己的关键词和SEO策略。
定期分析市场趋势:使用COSMO中的数据更新功能,定期查看目标市场的关键词趋势和用户搜索行为的变化。通过持续调整关键词和广告策略,确保你产品在搜索结果中的曝光率最大化。
A/B测试和优化:定期进行A/B测试,分析不同的关键词组合和产品描述对点击率和转化率的影响。利用测试结果不断优化你的产品页面和广告策略。
多渠道关键词覆盖:
除了亚马逊平台,你还可以通过其他流量渠道(如社交媒体、内容营销和外部广告)来拓展你的关键词覆盖范围。这将进一步提升你产品的曝光率,并为亚马逊的自然搜索提供助力。
社交媒体营销:在平台如Instagram、Facebook等使用与亚马逊搜索相匹配的关键词,吸引目标受众。这些外部流量可以提高你在亚马逊内部的转化,进而提升SEO效果。
内容营销和博客:发布与你产品相关的文章,使用自然流量关键词优化内容。这些内容可以反向引流至亚马逊产品页面,帮助提升你的产品在搜索引擎中的排名。
总结:
应对COSMO算法的优化,卖家需要采用数据驱动的SEO策略,通过精准的关键词挖掘和持续优化,确保产品在搜索结果中占据有利位置。同时,结合用户行为分析、竞争对手调研和外部引流策略,可以进一步提高产品曝光率和转化率。保持灵活和持续优化是成功的关键。
看了GPT给我们的总结和建议,是不是挺有启发的,注意要用GPT4O进行提问,其他版本经常不能识别PDF文件,还有告诉你们一个小TIPS,就是有些时候我们可能经常不知道该如何提问,其实这个问题也可以问GPT,(提问公式-我想要什么样的结果,怎么问提示语能够得到细致准确的回答?如果没有得到完全的回答,可以继续问他我想达到这个结果,还需要提供什么信息给你?)
总之GPT就是你给他的信息越详细,越准确,你越会无限接近你想要的答案,就跟我们在一味君社群问问题一样,如果你问ACOS高该怎么调,没人可以准确的回答你,你要给详细的参考信息,你这个广告目的是什么,ACOS大概多高,多大的词,现在的广告位在哪里,竞争对手的ACOS大概是多高,CPC是多少,哪个位置高,什么匹配类型,开了多久了,新品老品,预算能跑多长时间段,最近有没有来差评,竞争对手有没有什么动作,以前高不高, TACOS大概是多少,你能接受的TACOS是多少等等……, GPT也是分析你给的前提条件回答的,你没给前提条件也没限制回答的话,他就用自己的知识库发挥了,回答很可能不是你想要的结果或者不准确)
Cosmo他的核心还是抓取客户的真实意图,让客户最快的找到他真正想要的产品,精准直达,而不是一搜关键词就看到大词靠前的一众产品再选很久才找到自己想要的产品,目的提升转化率购买率,而且他的搜索页面也为了这一目的做了相应的调整, 如下拉框词的细分选择,还有详情页你搜索过的产品会给你推荐你类似意图的产品-关联推荐也增多了选择(高级于国内的千人千面),buy it with 等推荐也是基于用户搜索意图的了,所以这些使用场景,意图的属性词变得越来越重要了
好了,讲了这么多,思路有了,我们还没有细致的讲如何落地,下面我们就讲一下该如何根据思路去落地。
根据GPT给的建议:
利用数据工具:可以使用COSMO内置的数据分析工具,结合第三方工具,研究目标受众最常搜索的词语, 关注长尾关键词, 精准符合用户的搜索意图的词语,可以帮助你精准覆盖到有购买意图的用户, 精准匹配属性关键词:分析你产品的核心功能、材质、使用场景等特性,背后的购买意图 并将这些特性直接转化为关键词,多渠道关键词覆盖,利用好关联流量等这些建议,我们该如何去做呢
首先还是找精准的属性关键键词,词根类的大词不必细说,我们想做这一类产品的时候一早就确定了:
1.利用例如卖家精灵,SIF,极目等找重要相关的属性词,以下以卖家精灵为例:
到BSR榜单,然后用卖家精灵导出前精准竞对的前10的ASIN, 用流量对比,把5个以上竞品都用的属性词整理出来
到BSR榜单,看TOP100的标题词频有哪些是属性词,哪些是相关的可以整理一份。
到BSR榜单,小类榜单下载产品前100的卖点,然后可以用2个方法分析他
一是把下载下来的让GPT进行卖点分析按词频高低排列,或者让他按照一定的标准格式进行总结并用表格输出:
二是直接把内容如下链接进行词频分析https://www.amz123.com/tools-wordcounter
用卖家精灵导出把前三或者前五的LISTING的属性词都爬一遍,NEW REELASE, GIFT IDEAS MOST WISHES看上面过后有没有补充的
***无论是用那种方法收集,都是遵循搜索量,使用频率和相关性从高往低排列,尽可能覆盖更加全面的关键词,并把他们场景化,更加符合用户关心点和搜索习惯
2.广告报告:如果我们是做垂直类目,之前表现好的词,特别是符合我们产品特性的属性词
3.利用工具:以词拓词,关键词挖掘,拓展出来更多符合我们产品的属性词
4.后台商机探测器:选择我们小类的细分市场,以下所有项都是我们属性词的来源
再输入我们的词根用关键词去查
再输入主要竞对ASIN去查
可以扫到更多的属性词
然后再往下看细分市场机会,可以看到增长快的词,也别忘记他们
5.后台选品指南针-类目分析:用上面选品指南针同样的方法去查
能看到相应的最热门搜索词,退货原因总结,产品特征趋势等都可以找到我们想要的属性词。
6.后台品牌分析-类目分析-热门搜索词
7.客户评论分析:
1)除了后台商机探测器的评论分析,我们也可以把主要竞对和新品榜我们相对精准竞对的AI评论分析都看一遍把主要的好评和痛点方向都做一个属性词的布局
2)把TOP100的评论分析也按同上方式提取一下评论词,我习惯用SORFTIME的AI评论分析,市场上有SHULEX,异芽等可以用
8.工具查产品特征:
1)SORFTIME 市场全景-产品特征
2)SHULEX 属性分析
3)SIF关键词库搭好之后会有一个系统的属性词归纳出来也是不错的
9.有时间把精准竞对做得好的,特别是爬升的好的新品的RUFUS都爬一遍,看看他们RUFUS出来哪些词我们是有用的,竞对永远是最好的老师,特别是表现好的和表现好的新人都可以学一下
10.下拉框搜索词:可以分手机版和电脑版分别查看(电脑版按F12就能看到手机版的),会有一些不同,可以都包含,以手机端为主,目前需要手动统计,加入社群有个下拉框词拓词收集小插件可以免费使用
同时我们也可以把我们的搜索词放入前台搜索框,她就能显示相应的属性词,相关的都可以用上
*以上这些可能很多词出来是重复的,这个没关系我们去重就好
这些关键词埋入哪里:遵循搜索量,使用频率和相关性从高往低排列,尽可能覆盖
标题,卖点,评论,品牌故事, 属性词填全,QA, ST, A+等等
RUFUS我也问了GPT, 他的回答如下,关键词原理和COSMO算法基本一致,我又问了他该埋入哪里他的回答,可能还漏了REVIEW:
关于RUFUS我们社群有老铁说:总结竞对评论上方的优缺点,然后布局评论QA也是个不错的思路我们也可以用自己链接用买家号去测试一下,看看RUFUS有没有总结出真正客户关心的问题,我们被抓取的点对不对,如果不对或者不全我们加上去看他会不会给更新,期待大家的反馈,亚马逊一直不变的就是重视买家体验,我们解决了卖家关心的问题而且综合表现也好我们就拿到了流量的密码。
除了以上找关键词的方法,定期分析市场趋势和关键词的变化也变得更加重要:
定期查看目标市场的关键词趋势和用户搜索行为的变化,这个在COSMO的算法下更加必要了,尤其是对于社媒推起的爆品,季节性产品,突发事件起来的爆品,应该保持每周都看,或者3.2天看一次,如果流量和销量变动大,就更加要关注了,有可能是词被哪个特别的属性带偏了我们也得及时调整
还有就是大促的总结:每次大促后订单量会高好几倍,过后复盘一下是不是出现一些关键词我们平时没太注意的,过了大促我们又忽略的词呢,看一下或许有几个好的属性此等着我们选中他呢
利用差异化策略:玩转属于你自己的属性词,然后强化使用目的和场景,和其他相关的关联一下,或者人为干预一下,也许会出现意想不到的效果
玩转精准的关联流量:把我们这些都埋好后我们就可以打造关联流量了,具体可以及参考我们社群大神可可分享的如何打造关联流量:
如:虚拟捆绑,NEWER MODEL, 品牌A+添加商品组或者比较组等免费关联,也可以借助广告如ASIN定投,SP投ASIN, 品牌广告等等来实现后 台 创 建 虚 拟 捆 绑
如果品牌是垂直的,这也是个可以努力的方向,品牌故事讲好,讲故事,讲情怀,加入适用场景和人群,埋好词,优化品牌广告,保持更新POST
总体上这个变化对于普通卖家相对友好,因为会稀释掉一部分大卖看不上也没去关注的流量,或者把他们长期占据的主词我们可以从属性词分一小部分过来,我们把他用好也能分到一杯羹,如果我们可以把几个属性词玩好,也许不用大词打好几个精准属性词我们也能拿到相应的份额,不但推广成本低,还降低了被同行盯上的机会,对于中小卖家来说是个不错的选择。
等于现在亚马逊在分流,让更多细分的产品更有机会。对于我们来说,应该回到用户的需求, 把人群摸透,把他们喜好摸透,细化具体的产品,把一两个有需求的特征做透就能拿到相应的流量。
可能有人会问说这么多属性,得花多少时间啊,实际上很多事情在选品和开发的过程中很多数据就该做了,另外如果想链接做好,精准全面的覆盖关键词跟我们后面推品的成本和成功的概率息息相关,所以这些花个一整天可以差不多完成的事情是不是该去做呢?
以上是我的总结,有需要欢迎大家交流
